Instance Verification Kit (IVK)
mutex lock @ [26207+40+/linux-3.19-rc1/drivers/media/dvb-core/dvb_demux.c]
Instance Signature: mutex
|
The Matching Pair Graph:
|
|
Function Name
|
Control Flow Graph (CFG)
|
Events Flow Graph (EFG)
|
Source Correspondence
|
|
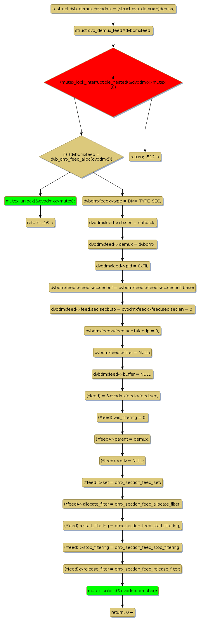
dvbdmx_allocate_section_feed
|
|
|
[25987+28+/linux-3.19-rc1/drivers/media/dvb-core/dvb_demux.c]
|